Evolve power amplifiers 
Contents  
Data sheets 
Notes      
Links       

2ステージ構成の限界に挑戦する 2SJ200/2SK1529 パワーアンプ

[1]最初の実験回路 大概のパワーアンプは、初段、ドライブ段、出力段、さらに出力段の手前にソースフォロワが入るなどで3段以上のステージで構成されていますが、この段数が少ないほど音の劣化は減ると予測できます。

ここで展開する実験によって、従来設計の増幅段は絶対に必要か、それがもたらす性能が本質的に重要だったのかを見直そうと思います。

アンプ構成のリストラには根本的な改革が必要ですが、ああだこうだと机上の空論を述べているより、実践主義の私としては、ここは一番より少ない段数で十分な性能が得られるアンプを作ってみるしかない訳で、たとえできなくても何が課題かを見つけられるだけでもいいし、そこから派生するテーマで新たな道が開けるかも知れないと考えます。

2SK15292SJ200.jpg (10448 バイト)J200_K1529.jpg (15691 バイト)

[2]改良回路
[3]Crss対称化回路
[4]エミッタフォロワドライブ追加
[5]初段FET並列接続
[6]出力段ソースフォロワ/オーバーオールNFB
[7]出力段ソースフォロワ/オーバーオール帰還無し
[8]初段回路
[9]カプリオ・クアッド回路
[10]MOS-FETの逆特性を利用したPP回路
[11]交叉型出力回路の実験
[12]改良版電圧増幅回路
[13]2SJ200/2SK1529パワーアンプ 第1号
[14]2SJ200/2SK1529パワーアンプ 1号改
[15]2SJ200/2SK1529について
[16]2SJ200/2SK1529 ボルテージミラー
[17]2SK2313金田式
[18]逆立ち
[19] 初段改逆立ち型
[20] 減帰還ソースフォロワ逆立ち型
[21] ZDレベルシフト方式 NFBタイプ
[22] ZDレベルシフト方式 無帰還タイプ
 

Back to top

[1] 最初の実験回路
exp1.gif (10581 バイト)これは実験の取っ掛りに最初に試した回路です。
初段はコンプリメンタリー差動回路で、出力段はソース接地動作のコンプリメンタリープッシュプル回路とし、パワーアンプとして最小限の2ステージ構成としました。

100Ωの可変抵抗器で2SJ200/2SK1529のアイドリング電流を0.5A程度に調整します。
最大出力は8Ω負荷で約50W、出力抵抗は8Ω負荷で0.8Ω程と、シンプルな回路ですが、このままでも充分実用になります。

このアンプのオープンループゲインは負荷インピーダンスが低いほど減少するため、負荷インピーダンスに反比例して出力抵抗が増加し、8Ω負荷で出力抵抗が0.8Ωならば、4Ω負荷では出力抵抗は1.6Ω、逆に16Ω負荷では出力抵抗は0.4Ωという具合に負荷インピーダンスが高いほどダンピングがよくなり、負荷インピーダンスが低くなると急激にダンピングが悪くなります。

出力段のMOS-FETはドレイン電流の少ない部分でVGS-ID特性曲線の湾曲度が大きいため、アイドリング電流が0.1A程度では大きな第3次高調波歪みを発生します。

MOS-FETは電圧入力素子でドライブ電流は必要ないのですが、周波数が高くなるとCissの充放電に電流が消費されるため初段差動アンプの電流振幅が大きくなり第3次高調波歪みが増加します。
また、2SJ200と2SK1529ではCissが違うため周波数が高いほどプッシュプルバランスが崩れて第2次高調波歪みが増加します。

Back to top

[2] 改良回路exp10.gif (17929 バイト)
この回路は最初の2ステージ構成は守りながら、大幅に改良を加えた回路です。

2個ある1kΩの可変抵抗器で出力DC電圧をゼロに保ちながら2SJ200と2SK1529のアイドリング電流を0.5A程度に調整します。
また2SJ200のgmが高かったため30kΩの可変抵抗器で1kHz、1Wの歪み率が最小となるように調整しました。
最大出力は8Ω負荷で約50W。出力抵抗は8Ω負荷で0.3Ω。
8Ω負荷で1Wの時の歪み率は100Hzの場合0.002%、1kHzの場合0.005%、10kHzの場合0.05%です。

THD
(RL=8Ω,PO=1W,IQ=0.6A)

100Hz
1kHz
10kHz
0.002%
0.005%
0.05%

初段差動回路は大きな電流振幅に耐えるようにゼロバイアス動作として、初段FETの電流が増加したためカスコード接続によってドレイン損失の増加を押さえました。

最初の回路では差動回路の片方の出力しか用いてませんでしたが、この回路では差動出力を有効に使うためカレントミラープッシュプル回路に変更しました。
カレントミラープッシュプル回路の出力インピーダンスは高いため、出力段MOS-FETのゲート-ソース間を1kΩの抵抗でダンプして、ここに2SK30による定電流回路で一定電流を流し、MOS-FETにバイアス電圧を与えました。

方形波にツノ(オーバーシュート)が出ていたため、帰還抵抗10kΩと並列に10pFを入れて取りました。

Back to top

[3] Crss対称化回路exp11.gif (19631 バイト)
この実験では2SJ200と2SK1529のCrssのアンバランスを解消するため、対称となる側と同じMOS-FETをゲート-ドレイン間に接続しました。イメージでは下図のような感じです。追加したMOS-FETはバリキャップ(可変容量ダイオード)として作用します。

Crssバランスのイメージ

baransu.gif (12697 バイト)

8Ω負荷で1Wの時の歪み率が100Hzの場合0.0015%、1kHzの場合0.003%、10kHzの場合0.02%となり、歪みの成分はどの周波数も第3次高調波が主体で、第2次高調波の発生を無くすことに成功しました。

THD
(RL=8Ω,PO=1W,IQ=0.6A)

100Hz
1kHz
10kHz
0.0015%
0.003%
0.02%

コンプリメンタリープッシュプル回路のCrssのアンバランスで発生する第2次高調波はこの手法で解消できそうです。これを『コンプリメンタリー・バラスト方式』とでもしておきます。
しかし、MOS-FETのgmはそのままでCrssが2倍になるため、周波数が高いほど初段の負荷が重くなり、高域の第3次高調波増加が拡大します。

Back to top

[4] エミッタフォロワドライブ追加exp13.gif (21735 バイト)
出力段MOS-FETの前にエミッタフォロワ回路によるドライブ段を追加した回路です。
初段の負荷容量が小さくなったため、高域におけるオープンループゲインの低下が減り、高域歪みが大幅に減少しました。

THD
(RL=8Ω,PO=1W,IQ=0.6A)

100Hz
1kHz
10kHz
0.0008%
0.001%
0.0035%

エミッタフォロワ段を加えたため、2段構成で行く当初の目標から逸れて3段構成になりました。
しかし言い訳をさせてもらえるなら、このドライブ段エミッタフォロワ回路は、電圧ゲインを持たずオープンループゲインに関与しないので、実質的な増幅段数には加えなくて良いのです。
ただし、出力段をソースフォロワ回路とした場合は、出力段のソースフォロワ回路は自己の帰還作用で出力インピーダンスを下げる働きをしているため増幅段として数えます。
負荷側から見たアンプの能力、すなわち負荷に作用する力は、NFBアンプの場合はNFBの量であるため、負荷からのNFBループ内にあるゲインを持つ回路を増幅段数として数えます。
出力段がソースフォロワ回路でオーバーオールのNFBを廃した場合は、出力段だけがパワーアンプであり、その前段はパワーアンプのドライブアンプなのですが、そういったアンプでもドライブアンプが無いとパワーアンプが機能しない場合は、ドライブアンプもパワーアンプの増幅段数に加えるべきでしょう。
つまらない言い訳でパワーアンプの増幅段数の定義まで考えてしまいましたが、目標は、とにかく少ない段数で構成したパワーアンプを実現することです。

Back to top

[5] 初段FET並列接続exp12.gif (22254 バイト)
増幅段数を増やさずに、オープンループゲインを上げる手段として並列接続があります。
この実験では初段FETを並列接続してgmを2倍にし、特性の改善を試みてみました。

THD
(RL=8Ω,PO=1W,IQ=0.6A)

100Hz
1kHz
10kHz
0.0006%
0.003%
0.028%

やはり高い周波数ではオープンループゲインの低下によって歪み率が悪化します。

2SJ109/2SK389はシングルインラインパッケージで左右対称にピンが配列されているため、基板の裏側からピン同士を向かい合わせに半田付けして並列接続することができます。この技を名付けて『表裏対向並列接続』。

表裏対向並列接続

para.gif (2162 バイト)

Back to top

[6] 出力段ソースフォロワ/オーバーオールNFBexp14.gif (24659 バイト)
これまでは出力段がソース接地動作でしたが、今回から出力段をコンプリメンタリーソースフォロワとしました。
初段の負荷インピーダンスが高いため、オープンループゲインが高くなり、オーバーオールでNFBをかけた場合は歪み率が非常に低くなりました。

THD
(RL=8Ω,PO=1W,IQ=0.3A)

100Hz
1kHz
10kHz
0.0004%
0.0009%
0.012%

これまでの回路では出力段のアイドリング電流が多いほど歪み率が低下しましたが、この回路では0.3A程度で歪み率が最小になります。
その原因は初段が頭打形の3次歪みを発生していて、出力段はアイドリング電流が少ない状態でクロスオーバー歪みに近い頭伸び形の3次歪みが発生するため、初段の歪みが出力段で打消されていると思われます。
邪道ですが、初段の歪みをもっと大きくすれば、出力段のアイドリング電流をもう少し減らした所に歪み率最小ポイントが移動するかもしれません。しかしその場合、出力段のgmが低下して出力インピーダンスが増大する可能性があります。

図6の出力インピーダンスは1kHzで0.02Ω程度と非常に低くなりました。

22pFは方形波のリンギングを取るために付けましたが、無くても発振しません。

Back to top

[7]出力段ソースフォロワ/オーバーオール帰還無しexp15.gif (24645 バイト)
前回の回路を、初段のみのマイナーループNFBに変更して、出力からのNFBを廃しました。
初段の出力インピーダンスがNFBによって低くなっているため、出力段MOS-FETのCrssのをドライブする能力が高くて、周波数による歪み率の差が無くなったと思ったのですが、初段だけの歪み率は非常に低く、また初段の負荷インピーダンスを低くすると歪み率が増大する事から、出力段が発生する大きな歪みで初段の歪みがマスクされていると判断できます。

THD
(RL=8Ω,PO=1W,IQ=0.5A)

100Hz
1kHz
10kHz
0.04%
0.04%
0.04%

歪み成分は第2次高調波が主体です。1kHzの第2次高調波は0.04%で、第3次高調波は0.003%でした。

この回路ではアイドリング電流が多いほど歪み率が低下します。

出力インピーダンスは1kHzで0.3Ωと、以前のソース接地動作場合と同程度になりました。

 

Back to top

[8] 初段回路exp16.gif (22732 バイト)
初段の回路を研究するため、初段部分だけで実験しました。
VR1でDCオフセット電圧の調整をできるようにしてあり、VR2で第2次高調波歪を最小に調整できるようにしてあります。

この回路を説明すると、まずQ1,Q2,Q3,Q4のJ-FETで構成されるゼロバイアス・コンプリメンタリー差動回路が増幅作用を行いますので、これが、この回路全体の中核部分です。
Q1,Q2あるいはQ3,Q4のドレイン電流はそのままQ5,Q6あるいはQ7,Q8のカスコード・ブートストラップ回路のコレクタ電流となります。
Q5,Q6あるいはQ7,Q8のカスコード。・ブートストラップ回路は、Q1,Q2あるいはQ3,Q4のドレイン−カソード間電圧を低く一定に保つ作用をします。
それによって、@ミラー効果の影響がなくなり高い周波数でもゲインが低下しない、Aゲート洩れ電流が小さくなり入力DCオフセットが発生しない、Bドレイン損失が減り発熱によるDCドリフトが小さくなるといった効果があります。
Q9,Q11,Q13,Q15はベースとコレクタをつないだダイオード接続となっていますから、Q5のコレクタ電流はQ13,Q9のコレクタを流れ、あるいはQ7のコレクタ電流はQ15,Q11のコレクタを流れます。
Q9,Q10あるいはQ11,Q12はカレントミラー回路で、Q9のコレクタ電流と等しい電流がQ10のコレクタに流れ、あるいはQ11のコレクタ電流と等しい電流がQ12のコレクタに流れます。
そこで、Q10のコレクタ電流はQ1のドレイン電流に等しく、Q6のコレクタ電流はQ2のドレイン電流に等しいためQ10のコレクタとQ6のコレクタの接続点ではプッシュプルの出力が得られ、あるいQ12のコレクタ電流はQ3のドレイン電流に等しく、Q8のコレクタ電流はQ4のドレイン電流に等しいためQ12のコレクタとQ8のコレクタの接続点ではプッシュプルの出力が得られます。
Q14あるいはQ16はQ10あるいはQ12に対してはカスコード・ブートストラップ回路として作用し、Q6あるいはQ8に対してはフォールデット・カスコード・ブートストラップ回路として作用します。
ダイオード接続したQ13あるいはQ15はQ14あるいはQ16のエミッタ電圧を適当にするためののバイアスです。
無信号時にはQ1とQ2あるいはQ3とQ4のドレイン電流が等しいため、Q10とQ6あるいはQ12とQ8のコレクタ電流は等しく、このままではQ14あるいはQ16に必要なアイドリング電流は流れないので、Q17あるいはQ18による定電流回路によってカレントミラー回路のQ9あるいはQ11にDC電流を加えて、カレントミラー回路を介してそれと同じDC電流をQ10あるいはQ12のコレクタに流すことで、Q14あるいはQ16にアイドリング電流を与えています。従って、無信号時はQ17のコレクタ電流に等しい電流がQ14のコレクタに流れ、Q18のコレクタ電流に等しい電流がQ16のコレクタに流れます。

f

THD
(VO=2.83VRMS)

RL=∞ RL=1KΩ
100Hz
1kHz
10kHz
0.0005%
0.0005%
0.0015%
0.0011%
0.0011%
0.0021%

この回路の歪み率は非常に低いですが、やはり周波数が高くなるに連れ、負荷が重くなるに連れて歪み率が増加します。

Back to top

[9] カプリオ・クアッド回路exp17.gif (18880 バイト)
これは初段差動回路の直線性を改善するため、Q1,Q2,Q3,Q4のMOS-FETで構成されるカプリオ・クアッドという回路を用いた実験です。

Q1,Q2はソースフォロワとしてQ3,Q4をドライブしているので、増幅はQ3,Q4が行います。Q3,Q4のソースは定電流源と電流帰還抵抗(VR1)に接続してあります。
Q1,Q2のソース電流はQ3,Q4のドレイン電流であるため、Q1のVGSはQ3のVGSに等しく、Q2のVGSはQ4のVGSに等しくなります。
従ってQ1のゲートからQ3のソースまでの電圧と、Q2のゲートからQ4のソースまでの電圧は等しいので、VR1両端の電圧はQ1,Q2のゲート電圧の差に等しくなり、出力はVR1の電流に等しい電流となります。
このようにして、Q1,Q2,Q3,Q4の非直線性に全く影響されないことが、この回路の特徴です。

実験してみると、Q1,Q2,Q3,Q4に使用したMOS-FET 2SK1398のノイズが大きいため期待したほどの成果は得られませんでした。表はVR1=100Ωのデータです。

f

THD
(VO=2.83VRMS)

RL=∞

RL=1KΩ
100Hz
1kHz
10kHz
0.0048%
0.0054%
0.0072%
0.076%
0.078%
0.08%

VR1の抵抗値を小さくするとゲインが上がります。ゲインを上げてNFBを強力にした方が歪みは小さくなります。VR2は動作電流を調整するためで、動作電流が大きいほどMOS-FETのgmが上がり歪みが減ります。VR3で2次歪を最小に調整してあります。

VR1を小さくし過ぎたり、過大入力を与えると突然発振状態(周波数は高くない)になります。発振する原因は恐らく、Q3,Q4のゲートとドレインがたすき掛けに接続されている様は正にフリップフロップ回路であり、Q3,Q4の一方が飽和状態になるとリニアな制御ができなくなって、マルチバイブレーターに変身してしまうのではないかと考えられます。

この回路で次にやる事は、Q1,Q2の動作条件をQ3,Q4の動作条件に限りなく近づけけるため、@Q1,Q2のドレインソース間電圧をQ3,Q4と等しくなるように、カスコード接続する。AQ1,Q2のゲート側のインピーダンスがQ3,Q4と等しくなるようにソースフォロワでドライブする。他にAQ5,Q6の定電流回路をカスコード化する。BQ1,Q2,Q3,Q4に使用するMOS-FETのペア選別を厳格にする。CQ1,Q2,Q3,Q4にローノイズ特性のものを使用する。DQ1,Q2,Q3,Q4に入力容量の小さいものを使用する。E定数の検討等です。

Back to top

[10] MOS-FETの逆特性を利用したPP回路VGS_ID.gif (18682 バイト)
MOS-FETのVDS-ID特性は左図のように、VDSを通常と逆に与えた場合でも、VGSでIDを制御できます。
この制御は、MOS-FETドレイン-ソース間の寄生ダイオードの順方向電圧(約0.6V)を越えない狭い範囲で有効です。
その逆特性は、飽和することのない3極管特性であり、VGSのカットオフ電圧は低くいので、正特性と逆特性に対称性はありません。
exp18.gif (17923 バイト)
左図の回路は、上述の非対称性を承知の上で、正特性で動作するQ5と、逆特性で動作するQ6をプッシュプルで使用した実験回路です。
ドライブ回路が簡単に差動アンプでできることが、この方式の唯一の利点です。
Q5,Q6のバイアスはVR2で調整しますが、Q5よりもQ6のバイアスを低く設定する必要があるため、Q1の定電流回路でQ6のVGSを引き下げて、VR1によってDCバランスの調整をできるようにしました。
Q7,Q8によるカスコード回路で、Q5,Q6のVDSを0.6V以下に保ようにしました。
Q9,Q10とQ11,Q12はQ7とQ8にバイアス電圧を与える回路で、VR3,VR4でQ5,Q6のVDSを0.5V程度に設定しました。
このアンプの出力段はソース接地動作で、フローテング電源の中点から出力を取り出す方式です。

このアンプの特性は、出力波形を見て分るほど、プラス側が肥大する2次歪みを生じました。
このことは、正特性のQ5よりも逆特性のQ6の方がゲインが大きいことを意味しています。
ところが、出力抵抗はプラス側が大きいため、カスコード回路を含めたVDS-ID特性を調べたところ、Q5のVDSが0.5V程度の設定では、IDの小さい部分では、Q6,Q8側よりもQ5,Q7側のgm(ゲイン)は高いものの、IDが大きくなると、gmが減少して、Q5,Q7側のVDS-ID特性曲線がS字形になることが判明しました。
このために、出力波形の谷(マイナス側)が丸まって2次歪みを生じたと判断できます。

正特性で動作するQ5のVDSは1V以上ないと直線性が悪くなりますが、逆特性で動作するQ6のVDSは0.5V以下でも良好な直線性が得られるので、何か面白い使い方ができそうです。

cascodeVGS_ID.gif (10319 バイト)
カスコード接続動作のVDS-ID特性

正特性側(Q5,Q7側)特性-赤線
Q5のVDS=0.74V

逆特性側(Q6,Q87側)特性-青線
Q6のVDS=0.47V

Back to top

[11] 交叉型出力回路の実験
exp21.gif (15691 バイト)あらゆる可能性を確かめたくて、かつて真空管OTLに使われていた、交叉型出力回路を実験してみました。
交叉型出力回路は、出力段にフローティング電源を必要としますが、完全対称動作をするため、2次歪みの発生が少ないことが期待できます。
この回路は無帰還で、2SK1529による出力段はソースフォロワです。

フローティング電源のためか、ノイズが大きいことが欠点です。
唯一の取り柄は、電源ON-OFF時のショックノイズが全く発生しないことです。
出力インピーダンスは無帰還であるため0.4Ωでした。
歪率は以下の通りです。

f

THD
(PO=1W,RL=8Ω)

100Hz
1kHz
10kHz
0.04%
0.05%
0.07%

実験中に過電流が発生して2SK1529が2本とも壊れてしまい、その後は怖くてこの回路の実験を行ってません。

Back to top

[12] 改良版電圧増幅回路
exp19.gif (24394 バイト)これまで様々な回路を実験しましたが、[8]で実験した回路に勝る方式が現時点では見つからないので、それをベースに改良を加えて特性の改善を図りました。

主な改良点は、安定化電源を加えてノイズを減らしたことと、カレントミラー回路をコンプリメンタリー式にして、最終カスコード段トランジスターのベース側インピーダンスを下げて、ミラー効果による影響を減らしたことですが、100Hzと1kHzの歪率は電源ノイズの減少で改善されましたが、10kHzの歪率は期待に適わず改善されませんでした。
しかし歪の主成分はノイズであり、それなら周波数によって大きさが違うのは奇妙ですが、使用した歪率計の日本オーディオUS-1が周波数に合わせた帯域制限をしているためではないかと考えられます。
ノイズを除いた純粋な歪率は10kHzでも100Hzと同じくらいかも知れませんが、確かめる術がありません。
根本的にはアンプのノイズを減らすことで解決できる問題と思います。

f

THD
(VO=2.83VRMS)

RL=∞

100Hz
1kHz
10kHz
0.00025%
0.0003% (H2:0.00015% H3:0.00005%)
0.0011%

Back to top

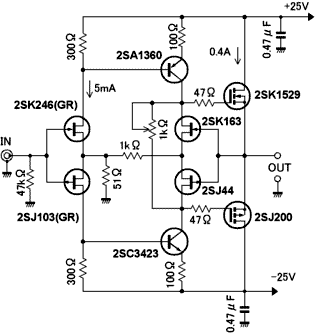
[13] 2SJ200/2SK1529パワーアンプ 1号exp20.gif (32470 バイト)
[12]の回路にドライブ段と出力段を追加して、実用可能なパワーアンプとしてまとめた回路です。

VR1によって電圧増幅段の電源電圧を40Vに設定します。VR2で無信号時の出力DC電圧を0Vに設定します。
VR3で出力段2SJ200/2SK1529のアイドリング電流を調整します。
アイドリング電流は多いほど歪率が低下しますが、自然空冷では放熱器が充分に大きくても0.8A位が上限です。0.3A〜0.5Aが実用上最適です。

f

THD (PO=1W,RL=8Ω)

100Hz
1kHz
10kHz
0.00025%
0.00035%(H2:0.00015% H3:0.00007%)
0.0015%

上の表は、2SJ200/2SK1529のアイドリング電流が0.5Aに置けるデーターです。
出力段が加わっても電圧増幅段のみの特性とほとんど変わりません。
これは出力段の歪みが非常に少ないことを物語っています。

その後ノイズレベルを下げる手段として、NFB回路のインピーダンスを下げると効果的であることが確認できました。
現在の510Ω:10kΩでは110μV(入力ショート、フラット)のノイズがありますが、51Ω:1kΩに変更すると60μV(同)に減少しましす。
尚、NFB抵抗を変更すると同時に位相補償のコンデンサーも同じ比率で変更する必要があります。
こうしてノイズは下げることができましたが、10kHzの歪み率は大きく下がらず、依然として頭を抱えています。

ノイズが減ると歪みが見えてきて、そしてもっと歪みを減らしたくなります。
何とかして10kHzの歪み率を0.001%以下にしたいと思います。
負荷をつなぐと歪みが増えるので出力段に歪みの原因があるのかと思えますが、NFBアンプは出力段を高速でドライブする場合に初段の動作振幅が増大するため、そこで歪みを発生するのかも知れません。
アイドリング電流を増やすと歪率が低下しますが、これは出力段MOS-FETのgmが高くなり、初段の動作振幅が減ったからとも考えられます。

Back to top

[14] 2SJ200/2SK1529パワーアンプ 1号改
exp22.gif (32285 バイト)
ドライバーのエミッタフォロワで発生する歪みを抑えるため、出力段のバイアス回路の帰還ループに、ドライバー・トランジスターのベース-エミッタ間を入れる回路に変更しました。
これによって、アイドリング電流が前回より少ない0.4Aでありながら、10kHzの歪み率は0.001%を余裕で下回ることができました。

f

THD (PO=1W,RL=8Ω)

100Hz
1kHz
10kHz
0.00025%
0.00025%
0.0008%

Back to top

[15] 2SJ200/2SK1529について

2SJ200/2SK1529はオーディオ用に開発されたパワーMOS-FETで、バイポーラトランジスターやUHC MOS-FETと呼ばれる低ON抵抗パワーMOS-FETに比べると、飽和電圧が高く電源利用効率の点で不利ですが、ドレイン・ソース間の耐電圧が高いので、大パワーを望なら電源電圧を高くす事で可能です。最大電流は単発パルスで20Aまで許容してますから、並列接続しなくても±35Vの電源電圧では、音楽信号なら2Ωの低負荷インピーダンスまで余裕をもって対応できます。

電極間静電容量が大きい代わりに大電流が流せてgmが高いことが特徴のUHC MOS-FETは、オーディオアンプにはおよそ無縁の大電流領域でないとカタログ通りの高いgmが発揮されません。
そのため、アイドリング電流が少ないB級動作ではたいしてgmが大きくなく、電流に依存しない電極間静電容量だけは大きいため、ゲート電圧の駆動を高速で軽快にとは行きませんが、その鈍重さを逆手にとって発振しにくく安定なアンプに仕立てる手もありますが、そこで最新の2SJ554/2SK2955を用いて実験を行いました。詳細は以下のページにあります。
2SJ554/2SK2955 A級動作 シングル・エンデット・プッシュプル・パワーアンプ

Back to top

[16] 2SJ200/2SK1529 ボルテージミラー
容量負荷に対して安定だが、高域周波数特性は悪いが、出力段をエミッタフォロワでドライブすれば改善される可能性がある。
出力オフセット電圧を小さくし、第2高調波歪を減らすには、初段FET 2SJ103/2SK246のペア選別が不可欠。
ボルテージミラー
FET 2SJ44/2SK163の代わりに2SJ103/2SK246を使用した場合は出力インピーダンスが高い。

Back to top

[17] 2SK2313 金田式SEPP出力段
金田式対称アンプのドライブ段をコンプリメンタリー・フォールデット・カスコード・プッシュプルとした回路。
アイドリング電流は温度上昇と共に減少する。
オープンループゲインが低いため、容量負荷安定性は高いが、出力抵抗が高くダンピングファクターが低い。
アイドリング電流を増やすと出力段MOS-FETのgmが上がるため歪み率が下がる。
高域周波数特性は悪いが、出力段をエミッタフォロワでドライブすれば改善される可能性がある。

Back to top

[18] 逆立ち型
この回路の出力段は実験[10]でも使ってますが、ラジオ技術に藤井秀夫氏が発表した逆立ち型と呼ばれる方式です。

出力段MOS-FETのソースを接地しているため、電圧増幅段の出力電圧は出力段MOS-FETのVGSをスイングするだけの小さな振幅でよいので、電圧増幅段の電源電圧を低く出来ます。
そのため電圧増幅段に耐圧や損失の小さい素子を使用できます。

出力段の電源が接地から浮いていて、出力段の電源と接地間の浮遊容量がスピーカーと並列に入ることになります。
AC電源ラインのノイズが影響しないかと心配しましたが、この実験では0.3mV程度と十分実用に耐えるレベルでした。

初段2K246/2S103のどちらかgmの大きい側にソース抵抗を入れて2次歪みを最小に調整してます。
初段の負荷は定電流回路で、正側を可変して中点電圧を調整しました。
次段は2SC1775A/2SA872Aによるエミッタフォロワで出力段MOS-FETの入力容量をドライブします。
2SC2856/2SA1191は出力段MOS-FETにバイアス電圧を与えるためのシャントレギュレーターを構成してますが、同時に2SC1775A/2SA872Aのエミッタフォロワにマイナーループの帰還をかけて直線性を改善し、正に一石二鳥の働きをしています。2SC2856/2SA1191は2SC1775A/2SA872AよりもVCEの飽和電圧が低いのでここに用いました。
LEDは初段FETのVDSを確保するために入れたレベルシフトダイオードです。

出力方形波に派手なリンギングを生じたため、帰還抵抗1kΩに200pFを並列接続して方形波の角を丸めました。

初段2K246/2S103はgmとVGSのそろったコンプリメンタリーペアーですが、温度特性と電極間容量には大きな違いがあり、そのため歪みやドリフトが発生します。

Back to top

[19] 初段改逆立ち型
初段をデュアルFETに交換したことで歪と温度ドリフトが大きく改善されました。

2SK389と2SJ109のソースを回路図のようにクロスさせても結合しても特性に何ら変化ありません。

Back to top

[20] 減帰還ソースフォロワ逆立ち型
この回路は出力段がソースフォロワの帰還率を減らした動作をする方式です。出力段MOS-FETのソースが接地から浮いているためノイズが大きく、その点ではこの方式は失敗でした。

出力段の電源と接地間の浮遊容量が帰還抵抗1kΩと並列に入るため、高域特性も悪く100kHzの方形波が3角波になります。その浮遊容量をキャンセルするため、0.1μFと68Ωの直列回路を47Ωと並列に入れ、100kHz方形波が再現できるように高域特性を調整しました。反面容量負荷には強く発振しません。

 

Back to top

[21] ZDレベルシフト方式 NFBタイプ
[14]の回路のフォールデットカスコードの部分をツェナーダイオードに変更して部品点数を減らした。
そのため電圧増幅段の電源電圧が2倍必要になる。
ツェナーダイオードが通電しないとNFBが作用しないため、電源オンオフ時に1V以上のショックノイズを発生する。
歪率などの特性は[14]と変わらないから、ショックノイズの問題がなければ合格なのだが残念ながら失格。

 

Back to top

[22] ZDレベルシフト方式 無帰還タイプ
[21]の回路のオーバーオールのNFBを廃して無帰還化し、ショックノイズを減らした。

電圧ゲインは2SK389/2SJ109のソース抵抗220Ωと2SC2856/2SA1191のエミッタ抵抗4.7kΩの比で決まる。
4.7kΩを可変すれば電圧ゲインが変化して音量調節できる。
この方法による音量調節はS/Nが良いが、電圧ゲインを下げても入力電圧のダイナミックレンジは拡がることなく一定であるため、大きな入力電圧を与えることは出来ない。

出力段はソースフォロワで出力インピーダンスは0.3Ω程度になるから実用可能。

歪み率は、1kHz 1W RL=8Ωの時0.03%程度。

 

Back to top

2段構成アンプは、初段(入力段)と終段(出力段)で構成されるが、各段のゲイン配分に相違があっても、オーバーオールでNFBを掛けると特性に大差ないことが分った。
出力段がソースフォロワの場合、初段が全ての電圧ゲインを稼ぐことになり、出力段入力の電圧振幅が大きい。出力インピーダンスはソースフォロワの作用で低くなる。その上、初段の余剰ゲインが出力インピーダンスを下げる。
一方、出力段がソース接地の場合、初段は出力段MOS-FETのゲート・ソース間電圧をドライブするだけの電圧で良いから出力段入力の電圧振幅は小さい。出力インピーダンスは出力段のゲインと初段の余剰ゲインで低くなる。

ゲイン配分が違ってもトータルのゲインが等しければ出力インピーダンスは等しいから、出力段がソースフォロワと出力段がソース接地では、使う素子が同じであれば出力インピーダンスは等しいことになる。
どちらの方が素子にとって楽な動作であるかで性能に差が出来ると考えられ、初段の電圧振幅の小さい出力段がソース接地の方がよさそうだ。
しかし出力段がソースフォロワでは、ソースフォロワがマイナーループで出力段のゲインを出力インピーダンスの低減に換えているからオーバーオールの帰還量は少ないが、出力段がソース接地では出力段のゲインも初段に回しているため、オーバーオールの帰還量が大きく、その副作用が心配だ。

アイドリング電流の少ないB級プッシュプル動作出力段は、完全に特性の等しい素子を用いた対称回路と云えども、本質的に3次歪みを発生する。
小出力時はスピーカーの駆動力が弱く、出力が増すほどに駆動力が高まるから、歪み波形は頭を尖らせるパターンだ。
これを音楽に躍動感を与えるエキスパンド効果と好意的に受け止めることができれば幸せだが、小出力時は本来のパワーが出ない異状動作をしているのではないかと真相を突かれてしまうと立つ手がない。
駆動力を高め3次歪みを減らすには、アイドリング電流を増やすか、出力段にNFBを掛けることが有効だ。

Nチャンネル素子とPチャンネル素子で構成されるコンプリメンタリープッシュプル出力段は、特性が完全に対称な素子は存在しないので2次歪みを発生する。しかし実際はアイドリング電流の少ないことによる3次歪みが大きく、それに比べたら2次歪みは少ない。

 

 

Back to top

 

 


Copyright © 1998 Shinichi Kamijo. All rights reserved.
最終更新日:2000/11/05 21:12:13 +0900