Evolve power amplifiers 
Contents  
Data sheets 
Notes 
Links

  SIT Power Amplifier

このページはSIT(静電誘導形トランジスタ)2SK180でシングルアンプを作りたいが、なかなか回路が見つからないというメールを頂いて、それなら私のアイデアを提供しようということで、手持ちのV-FETを使用して実験した回路を紹介するために設けました。なおSITとV-FETは呼び方が違うだけで同じ構造のFETです。

SITについて最近ではMJ2000年4月号に記事がありました。トーキンTKS45F323の特性データーがあり、試作アンプの写真もありましたが、アンプ回路は載ってませんでした。シングルアンプは出力トランス付きで基板の写真から推察すると単に真空管をSITに置き換えただけのオーソドックスな回路形式のようです。

過去の製作例では1970年後半の無線と実験誌に落合萌氏がコンプリメンタリーSEPPアンプを何度か発表しています。私もそれをを参考にV-FETアンプを製作したことがあります。

シングルアンプでは電波科学誌1976年6月号に窪田登司氏の製作記事がありました。
2SK77を用いてA級シングルで正負27Vの電源電圧と3Aの動作電流(アイドリング電流)で負荷抵抗8Ωに最大30Wを出力してますが、放熱器の大きさが不十分なため扇風機で強制空冷し、ヒヤリング時は動作電流を2Aにしたとあります。
回路的には差動2段で電圧増幅し、出力段はソース側に定電流源を設えたソースフォロワ回路です。オーバーオールのNFBが掛かけてあるDCアンプですが、NFBの量は10dBと小さく、代わりにクローズド ゲインが高い窪田氏流のやり方を通されてます。

下記のアドレスでトーキンのホームページからSITの製品カタログがダウンロードできます。
http://tokin.intercraft.co.jp/pdf/sit000001.pdf
(ファイルサイズ4,862KB) 
2SK180はCQ出版の規格表で、ドレイン耐圧が600Vもあり、ドレイン電流は最大20A、ドレイン損失は300W、μ=10となっています。Cisが2500pFと大きいので、低インピーダンスでドライブする必要があります。 

真空管アンプ用のシングル出力トランスを使うと、最大出力は出力トランスの性能で制限されますが、自由な設計が出来ます。

大電流に耐えるので、出力トランスを使わず直接スピーカーを負荷とするOTLのシングルアンプも製作可能です。 
最大ドレイン損失が300Wでも、自然空冷による放熱では30W以内にドレイン損失を抑えないと、チャンネル温度が定格オーバーするでしょうから、最大出力は15Wが上限かと思います。 

2SK180を1チャンネルに2個使うことが出来れば、効率のよいB級動作SEPP方式で100W以上の大出力が可能です。

 A級シングルパワーアンプの基本設計

BACK TO TOP

最大出力は10W以下で良く、OTLのシングルアンプを作りたいということでしたので、下図の回路を提案しました。
基本的には私のホームページにある300Bシングルアンプと同じです。

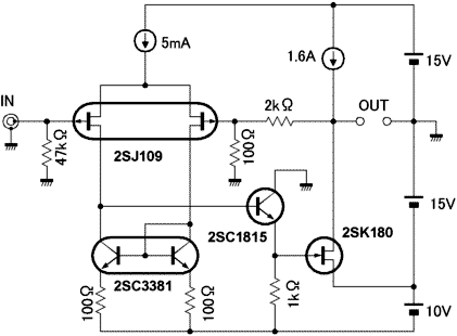
10W/8Ω A級シングルパワーアンプ基本設計

10Wの交流正弦波出力が8Ωの負荷に発生する時、出力電圧の振幅は25.3V、出力電流の最大値は1.58Aですから、25.3V以上の電源と、1.58A以上のアイドリング電流が必要です。
OTLでスピーカーを直結するには、0Vを中心に出力する必要があるので、電源は正負半分に分けて中点をアースします。

初段は2SJ109の差動増幅回路で、そのドレイン側は2SC3381によるカレントミラー回路です。
ここでは差動増幅回路の2つの出力をカレントミラー回路で1つに合成しているので、電源変動などで発生する不要な同相成分が除去されます。

初段の出力は2SC1815によるエミッタフォロワ回路で受けて、2SK180のゲートを定電圧ドライブします。
2SK180はソース接地動作であるためミラー効果によってゲート側に大きな容量成分を発生しますから、出力インピーダンスの低いエミッタフォロワ回路を使う必要があるのです。

2SK180のドレインには1.6Aの定電流源であり、OUT点から初段差動増幅回路にNFBを掛けてあるので、無信号時の2SK180のドレイン電流は1.6Aで、ドレイン電圧は0Vに自動的に無調整で定まります。

電源は出力段に必要な2つの15V電源と、2SK180のゲートをドライブするために必要な10V程度の電源で構成されます。
出力段の電源電圧を15Vとしたのは、2SK180のドレイン・ソース間飽和電圧が2〜3Vあるだろうと考えて決めました。
後は実際の回路を組んで実験しながら修正して行くのが早道です。

 A級シングル回路

BACK TO TOP

2SK180の代わりに2SK70を2個並列接続してして実験しました。回路は下図のようになっています。

 A級シングルパワーアンプ実験回路

初段差動回路の共通ソース定電流源に2SJ109のソースとゲートを接続した定電流回路を用いてます。
出力段の定電流源は初段定電流源の電流を基準に動作する、ウイルソン形カレントミラー回路を構成しています。
定電流源のパワートランジスター2SB541はコレクタ損失が小さいため2個並列にしました。 

電源トランスにセンタータップ付き24Vを用いて、1次側は110V端子に100Vを加えることで、出力段電源の+15V,-15Vの電圧に合せてあります。 
ドライブ段電源は倍電圧整流で得たので-30Vとなり、必要以上に高いですが動作上は問題ありません。 

最大出力10Wを得るためにはアイドリング電流が2A必要でした。
これは2SK70のカットオフ特性が甘いことが原因ではないかと考えます。

調整は100Ω半固定抵抗で0.47Ω両端の電圧を0.47Vに設定するだけです。

基本設計の通りのエミッタフォロワ回路では、方形波出力波形に上下非対称のオーバーシュートを発生したため、コンプリメンタリ・プッシュプル・エミッタフォロワ回路に変更しました。その効果は抜群で方形波の上下非対称性はなくなりました。

SITはMOS-FETに比べてgmが小さいためゲートソース間のドライブ電圧が多く必要になります。一方、入力容量はさほど変らない大きさがあるので、ドライブに要するパワーが指数的に増大します。に

位相補償がないと発振します。容量負荷に対する安定性を高めるためには、かなりきつい位相補償が必要になり、高域特性を犠牲にしてます。 
歪率は8Ωの負荷抵抗、 1Wの出力で、100Hz  0.0062%、1kHz  0.0055%、10kHz  0.038%でした。 

アイドリング電流の安定性は初段定電流源の2SK109のIdssの温度特性に依存しているので、多少変動しますが実用上の問題はありません。 
出力DC 0Vの調整はしなくても、初段差動FETのペア特性が合っていればNFBの効果で数10mV以内に入りますが、調整が必要なら初段差動回路のソース抵抗47Ω+47Ωを100Ωの半固定抵抗器に交換します。

 SRPP回路

BACK TO TOP

邪道と思いましたが、A級シングル動作では効率が悪いので、MOS-FETと組み合わせてSRPP回路としてみました。
2SK180を使うなら、電源電圧を+22V,-22V、アイドリング電流を1.2Aまで増大することで、最大出力を25W程度にできます。その場合はMOS-FETにドレイン損失の更に大きいものを使うか、並列接続する必要があります。

SRPP パワーアンプ実験回路

アイドリング電流は0.8Aで10Wの最大出力が得られます。
アイドリング電流は、MOS-FETのドレイン電流が直流的に一定となるように動作するフィードバックループで、安定化しました。

出力段の+側電源電圧を2V高くしないと出力波形の山が先にクリップします。原因はMOS-FETのゲート・ソース間電圧が2Vであるためです。現在の電源で+側だけ高くできないので、電源トランスの100V端子に100Vを加えて、出力段電源電圧は+側も-側も17Vにしています。

調整はシングルアンプと変わりません。100Ω半固定抵抗で0.47Ω両端の電圧を0.38Vに設定するだけです。

MOS-FETのゲート側インピーダンスが高いと、MOS-FET自体が持つ大きな電極間静電容量を通して、ゲート・ソース間にドレイン・ソース間の電圧変化が帰還されるため、MOS-FETのゲートからV-FETのドレインに接続してある470Ωと並列に高周波特性のよいコンデンサーを並列接続しました。このコンデンサーを省くと高い周波数で出力波形の山の右側が崩れます。

歪率は8Ωの負荷抵抗、 1Wの出力で、100Hz  0.0062%、1kHz  0.0075%、10kHz  0.056%でした。 

 

BACK TO TOP

Copyright ©  Shinichi Kamijo. All rights reserved.
最終更新日:2001/03/30 08:12:06 +0900