トータル277829 -今日0069 /昨日0094

画像Upload/動画埋め込み掲示板(imgboard 2015)

スマホ(iPhone,Android),ガラ携対応版&スパム対策Ver.6.0

球アンプ分科会掲示板(超三結アンプ)

【投稿する】

[ トップに戻る ] [ ワード検索 ] [ ガラ携対応 ] [ 管理 ]    

表示モード

   ページ指定:[ 1 . 2 . 3 . 4 . 5 . 6 . 7 . 8 . 9 . 10 . 11 . 12 . 13 ]


(new) 画像タイトル:img20240917154817.bmp -(32 KB)

超三極接続バージョン2 ゆうき@広島 2024/09/17,15:48 No.1215 返信 (t)
V1 V2をインバーテッドカスコード接続
これによってV2カソード側 抵抗 定電流IC コンデンサ不要
安定を保つために電流検出抵抗接続しカソード電圧を制御して
安定を保つ。

>> (new) 画像タイトル:img20240921195053.jpg -(Diet 246 KB→41 KB)

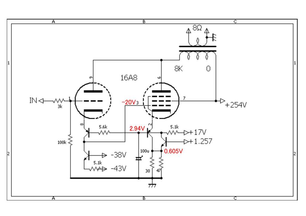
超三極接続Ver2実際の回路図 ゆうき@広島 2024/09/21,19:50 No.1216
調整個所はありません
無調整で動きます、
赤は実際の電圧。


>> (new) 画像タイトル:img20240925133306.bmp -(32 KB)

電源回路 ゆうき@広島 2024/09/25,13:33 No.1217
本文なし


>> (new) 画像タイトル:img20240929194852.jpg -(Diet 807 KB→96 KB)

測定結果 ゆうき@広島 2024/09/29,19:48 No.1218
出力 1.5W 増幅率 1.47倍 DF 10.5
矩形波 10KHz+0.22μF オーバーシュートは小さいです。

>> (new) 感想 ゆうき@広島 2024/10/04,11:06 No.1219
このアンプは2倍音3倍音が出ているようです。
アンプは多量のNFBでおとなしく元気のない音になりますが、
2倍音3倍音で元気でダイナミックな音になります、
超三極管に感謝です。


画像タイトル:img20240602154317.jpg -(Diet 5339 KB→155 KB)

前段オペアンプ超三極管アンプ ゆうき@広島 2024/06/02,15:43 No.1203 返信 (t)
オペアンプを使用した超三極管接続Ver2
はたしてこれは難解な回路 ヘンテコな回路?
>> 訂正 ゆうき@広島 2024/06/02,15:54 No.1205
5Vツェナが逆です
>> バラックで試作 ゆうき@広島 2024/06/07,07:49 No.1206
どうやらヘンテコな回路
発振している?

>> 画像タイトル:img20240607230639.png -(19 KB)

超三Ver2 masuda 2024/06/07,23:06 No.1207
こんな感じでしょうか


>> 画像タイトル:img20240608120122.bmp -(95 KB)

無題 ゆうき@広島 2024/06/08,12:01 No.1208
こんな感じでしょうか (上図)


>> 画像タイトル:img20240608161433.png -(15 KB)

超三Ver2 masuda 2024/06/08,16:14 No.1209
下の私の回路はkamijyoVer2そのものです。ゆうきさんのは、
電流帰還を電圧に変換するRgがないので、すぐ飽和します。
Ver2は超三部と電圧管12AX7ドライブOpアンプ部とは独立です。

ゆうきさんの回路はOpアンプ部と超三部間でも帰還が掛かる
のでしょうか?良く分かりませんが。

最終的にはシミュレーションを行えば回路動作は簡単に検証
できますね。


>> Rgに関して ゆうき@広島 2024/06/09,10:19 No.1210
プラス側は三極管マイナス側は定電流に繋がり綱引きをしているので飽和する事はありません(カップリングコンデンサーが入れば話は別ですが)Rgはあっても良いと思いますが感度が鈍くなるので付けていません。
上條さんの超三Ver2 6550シングルでRgが入れているのは感度を鈍らせV2が暴走させないようにしているのだと思います。
>> 追加 ゆうき@広島 2024/06/09,10:40 No.1211
前段オペアンプを使った超三アンプはうまく働きません オペアンプの感度が高いのが原因?
入力信号の感度調整(NFBによって)とV2のカソード電流を監視してV1のバイアスを調整するのは不可能でした。

>> 画像タイトル:img20240609112257.png -(23 KB)

超三Ver2 masuda 2024/06/09,11:22 No.1212
動いてますね、失礼しました。

>> シュミレーションしていただき ゆうき@広島 2024/06/09,12:46 No.1213
ありがとうございます、考え方は正しかったのですね。
新しい超三Ver2を考えてます。乞うご期待
>> 超三Ver2 masuda 2024/06/09,14:50 No.1214
終段管カソード~からOPアンプへのFBはDCフィードバックだったんですね。
そういえば、昔自分もVer2で同種の回路を組んだことを失念してました。
その時は、トランジスタ差動増幅回路でした。


画像タイトル:img20240524190051.png -(88 KB)

インバーテッド・カスコード接続 masuda 2024/05/24,19:00 No.1198 返信 (t)
上条氏が良く使う、真空管とP型半導体との組み合わせ回路。
インバーテッド・カスコード接続回路。
氏の発表は1992年、グラスオーディの記事は2001年。オリジナル
は上条氏かどうかは不明だが。
>> なるほど 土屋@埼玉県 2024/05/27,08:28 No.1199
ご無沙汰してます
超三極管の存在意義には少し疑問を感じますが、上条さんの回路は難解でなかなか理解できない物が多いですね、最近はこれに匹敵する物が出てこないのが残念です。
>> tube cad journal masuda 2024/06/01,00:13 No.1200
Pch MOS fet 矢印が逆?
>> 無題 ゆうき@広島 2024/06/01,17:52 No.1202
上條氏が書けば難解な回路
変人が書けばヘンテコな回路
どちらも理解できない(笑)
理解できないから製作できない(泣く)


画像タイトル:img20230201170319.jpg -(185 KB)

6DQ6Aパラ・シングルアンプ(SGドライブ)−2 超三結の実験 自作の友 2023/02/01,17:03 No.1197 返信 (t)
手持ちアンプで超三結の実験をやって見ました。
周波数特性や残留ノイズに於いて顕著な効果が認められました。
詳細は、下記ブログを参照下さい。

http://query1576.livedoor.blog/archives/32835795.html


画像タイトル:img20220919092004.jpg -(106 KB)

超三です ASAO SUGAHARA 2022/09/19,09:20 No.1189 返信 (t)
お騒がせしております。カナダのスガハラです。真空管の整理をしていて50BM8を三本見つけました。これで何か出来ないかと考え6BM8なら超三と言う訳でトラレスの超三を作り上げました。50BM8を二本にしてステレオにするとしてヒーターは当地の電源の120Vに20V足りません。そこで12AU7を二本追加してヒーターを124Vにしました。B+は倍電圧整流でプレートに240Vを供給しています。今更これで音楽を聴くことは無いのですが暇潰しとハム取りの腕試しです。OUTが1Wしかとれませんので50BM8のプレート電流は20mA程度にしました。12AU7はSRPPとして50BM8とはキャパシターで繋いでいます。結果誤配線もなく作動OKでした。ただ50BM8のプレート電流調整の為三極部のカソード抵抗を変更しました。結果は8オーム出力の端子に2.3Vが出ているので一応1W出ていることになりました。そして問題のハム音ですがディジタルテスターて0.000Vとなり一応目的は達したようです。それから作っている間に50BM8のヒーターが100mAと分かり2Kωを並列に付け足しました。
>> 感電 ゆうき@広島 2022/10/17,08:00 No.1192
トランスレス コンパクトでいいですね、感電には注意してくださいね。
>> 無題 ASAO SUGAHARA 2022/10/17,08:29 No.1193
レス有難う御座います。確かに電源トランスが無いと感電する場合がありますが当地はLive,NegativeそしてGroundと別れて3ピンプラグですので案外安心できます。それに暇潰しでハムを何処迄減らせるかを挑戦として作っているので完成次第感電する前にお蔵入りとしています。実用の物ではありません。ハム減らしは可なり手古摺りますが最近の作品は殆どハムはありません。この間QRPに投稿した6AS5はOPTを90度ずらして殆どハムを取り去りました。実用が目的でなく作ることが目的となっています。次は何にしようかと思案中です。
>> 製作 ゆうき@広島 2022/10/18,09:43 No.1195
製作してみませんか?
今投稿中
https://www.tezukuri-amp.org/bunkakai/tr/bbs/img-box/img20220930140210.jpg
回路は簡単ですが結構 性能が良いです。
>> 無題 ASAO SUGAHARA 2022/10/18,10:23 No.1196
アドヴァイス有難う御座います。私は年がら半導体はどちらかというと苦手なんです。真空管を使ったものなら何とか出来るかと。しかし真空管の部品を売っているところも少なくなりました。真空管アンプなんて作っても使う訳ではないのですが。着てもらえないセーターを編んでる心境?


画像タイトル:img20220428112941.bmp -(95 KB)

超三極管シングル差動ppアンプ ゆうき@広島 2022/04/28,11:29 No.1187 返信 (t)
前段がシングル、パワー管がMOSFETで差動pp
電源はON後30秒後に動作。

>> 画像タイトル:img20220502094033.jpg -(Diet 242 KB→75 KB)

追加 ゆうき@広島 2022/05/02,09:40 No.1188
DF14 出力3.1W 増幅率7.6倍



無題 自作の友 2022/03/06,18:45 No.1186 返信 (t)
マルチポストと騒ぎ立てる人が約一名居るようですがあなたはサイトの管理者ですか?
でなければ謹んで頂けますか!!!!。


画像タイトル:img20220129113951.bmp -(95 KB)

超三極管全段差動pp ゆうき@広島 2022/01/29,11:39 No.1179 返信 (t)
超三極管ppアンプは3〜4台 組みましたが凝りもせず
超三極管全段差動ppアンプを組んでみました。保護回路も
組み込みました(動作確認はしていません)安心度は高いです。何かの参考になれば幸いです。
>> 無題 ゆうき@広島 2022/01/29,21:31 No.1180
保護回路が変な挙動するので思案中。

>> 画像タイトル:img20220130133353.bmp -(32 KB)

電源回路変更 ゆうき@広島 2022/01/30,13:33 No.1182
電源回路を変更しました。保護回路が敏感で電圧測定中、作動します 1kΩに並列に4.7μFを入れて瞬間パルスを吸収するようにしました。


>> 画像タイトル:img20220205195527.bmp -(32 KB)

最終電源回路 ゆうき@広島 2022/02/05,19:55 No.1183
k3767のG-S 8VツェナーはMOSFETを保護、カソード電圧が高くなればLED赤が点灯して電源を遮断、逆に低くなれば緑が点灯。

>> マルチポストですか? マルチポストですか? 2022/03/02,09:01 No.1184
https://6403.teacup.com/teddy/bbs/23356
マルチポストですか?
違ってたらごめんなさい
>> マルチポスト ゆうき@広島 2022/03/03,07:21 No.1185
マルチポストではありません。
回路の趣旨が違います。


画像タイトル:img20211220123117.jpg -(Diet 3942 KB→155 KB)

STC-V2_PP nakayama(岡崎) 2021/12/20,12:31 No.1178 返信 (t)
部品の選別などやりなおしてみたりしましたが、私の技量ではどうしてもカソードのバランスをとれませんでした。サーボはひつようかな?と。球がへたりすぎかもしれません。

とりあえず音を聞いてみたかったので、使いまわしのシャーシにシングルを仮付けして鳴らしてみました。1.2W/DF=6.2
V1に比べると低域のごり押し(?)が若干薄くなった気がします。まあ、最近耳の周波数特性が相当劣化しているので何ともいえませんが。
PPについてはじっくりやってみるつもりです。


画像タイトル:img20211114140831.jpg -(Diet 2055 KB→192 KB)

STC_V2 nakayama(岡崎) 2021/11/14,14:08 No.1170 返信 (t)
ゆうき@広島さんの投稿を見て、そういえば超3のV2はやったことがないなあ・・・という事で散々いじり倒した6BM8をだしてきました。回路はゆうき@広島さんそのままです。(定数は変えてますが)DF5、出力2W…何か間違えたかも??。音は普通に出ていて、女性ボーカルなどはいい感じです。以前同じタマでV1のPP(サーボつき)をやりましたが、それに比べるとゆうき@広島さんの言われるように超3っぽい迫力が薄れたような印象はありますね。でも、これはこれでありか。

>> 画像タイトル:img20211114140932.jpg -(161 KB)

無題 nakayama(岡崎) 2021/11/14,14:09 No.1171
本文なし


>> 画像タイトル:img20211116093654.jpg -(Diet 274 KB→90 KB)

訂正を ゆうき@広島 2021/11/16,09:36 No.1172
回路図に誤りがあります、赤線部分
2sk170のドレイン電圧が高いとゲート漏れが多く
なるのでカスコード接続して下さい。


>> 画像タイトル:img20211116135804.bmp -(95 KB)

参考回路 ゆうき@広島 2021/11/16,13:58 No.1173
6BM8だとこんな感じですかね、VR1は両カソード電流のバランス、VR2はカソード電流。

>> 無題 nakayama(岡崎) 2021/11/17,11:59 No.1174
ゆうき@広島さん、ありがとうございます。シミュレーションで一応動作していたので見落としてしまいました。修正します。各パーツの定数も見直しです。

>> 画像タイトル:img20211117140302.bmp -(95 KB)

超三極管アンプ ゆうき@広島 2021/11/17,14:03 No.1175
よろしければ結果を教えてください。
シングル回路も載せておきます。
回路は検証していません。

>> 再トライ nakayama(岡崎) 2021/11/24,08:59 No.1176
空中配線では収まらないので、結局基板を再作しましたが・・・どうにもカソードのバランスが取れず、原因を調査中です。この後しばらく時間が取れないので、音出しはだいぶ後になりそうです。('_')
>> 無題 ゆうき@広島 2021/11/24,17:06 No.1177
急いては事を仕損じる、ゆっくりやってください。


( ★不用品を一番高く→買取価格.com )         ( ★人気クラウド&口コミ活用でサクサク検討→マンション検討.com )




   ページ指定:[ 1 . 2 . 3 . 4 . 5 . 6 . 7 . 8 . 9 . 10 . 11 . 12 . 13 ]

FREE imgboard 2015β08 Tumblr!!