トータル278243 -今日0066 /昨日0127

画像Upload/動画埋め込み掲示板(imgboard 2015)

スマホ(iPhone,Android),ガラ携対応版&スパム対策Ver.6.0

球アンプ分科会掲示板(超三結アンプ)

【投稿する】

[ トップに戻る ] [ ワード検索 ] [ ガラ携対応 ] [ 管理 ]    

表示モード

   ページ指定:[ 1 . 2 . 3 . 4 . 5 . 6 . 7 . 8 . 9 . 10 . 11 . 12 . 13 ]


画像タイトル:img20100612215035.jpg -(52 KB)

写真です(その2)。 野田@愛媛 2010/06/12,21:50 No.986 返信 (t)
本文なし


画像タイトル:img20100612214958.jpg -(65 KB)

写真です(その1)。 野田@愛媛 2010/06/12,21:49 No.985 返信 (t)
回路だけではちょっとさびしいので写真をアップします。
あまりケース加工や塗装は得意でないので、市販のケース
穴をあけただけです。


画像タイトル:img20100612121049.png -(9 KB)

検討中の保護回路 野田@愛媛 2010/06/12,12:10 No.981 返信 (t)
宇多さん、こんにちは。HPに掲載の件はまったく問題ありません。
ついでにもうひとつ検討中なので紹介します。基本はリレー方式やSCR方式と
同じですが、ADコンバータ内蔵のPICを使ってソフトウェアで異常を検出しようと思っています。ソフトウェアを作らないとだめですが、部品が少なく回路がシンプルになるので、やってみようと思っています。異常表示はPOWER表示のLEDと共用して、点滅のd方でL,Rの区別をして、ス イッチも押し方でモードの切り替えやリセットと共用するつもりです。使い勝手がわるいかもしれませんけど。
問題はPICがノイズを撒き散らさないか心配なところです。


>> HP掲載の件 宇多@茨城 2010/06/12,20:16 No.983
HPに掲載する件、ご了承ありがとうございます。 
さて、PIC 方式は面白そうですが、一般にはチョット難しいかも。
>> そうですね。 野田@愛媛 2010/06/12,21:45 No.984
PIC方式は真空管アンプ製作がメインのひとはあまり手を出さないでしょうね。根本的な性能(音質)に関係ないですし。私はどちらかいうとマイコン製作(Z80,6809など)のほうが真空管アンプより先にかじっていたので、まったく抵抗なく、最近はやりのPICを使ってみようかと思いました。Cコンパイラも買ったのですが、インストールもしてないままなので。


画像タイトル:img20100612103133.png -(16 KB)

超3結保護回路もう一題 野田@愛媛 2010/06/12,10:31 No.978 返信 (t)
もうひとつ保護回路を試してみました。ヤフオクで落札したジャンク箱の中にネオンランプがたくさんあったので、ツェナーダイオードとLEDの変わりに使ってみました。ちょうど放電開始電圧が60Vくらいなので、うまくいってます。
>> ありがとうございました。 宇多@茨城 2010/06/12,11:28 No.979
 早速の実験、ありがとうございました。 別の構成のアンプですね。
 さて野田様の (1) SCR 方式、(2) ネオン管による ZD+LED 同様の機能については、いずれは拙「初段故障時の保護」ページの更新機会に、出典説明付きにて盛り込みたく存じますが、よろしいでしょうか。 
 さらに調整モード/運転モードの定義を盛り込むことによって、目的・方法等をより明快に説明できるものか、考えてみます。 
>> 別構成のアンプ 野田@愛媛 2010/06/12,14:32 No.982
真空管オーディオアンプの製作を始める前は、真空管の種類は29年ぐらい前に買ってもらったTS830Vという無線機に入っていた6146Bと12BY7A,その後入会したクラブ局にあったリニアアンプの3-500Z,572B,4CX1000Aぐらいしか知らなかったんですが、いまだに入手できるものがたくさんあること、しかもヤフオクなどで、ジャンクやNOSが比較的手に入れやすいことに気づいて、たくさん集めてしまいました。
このアンプでつかった6GN8も8B8より小さいですが、前段の6BX6と同じ高さでそろっていて気に入ってます。
>> 念のため 野田@愛媛 2010/06/15,23:13 No.989
ネオンランプでの保護回路はツェナーダイオードとLEDの方式と同様、
初段が球の場合、ヒータのウォームアップの差と推測される原因で、
電源投入時に一旦ネオンランプが灯るときがあります。
また発振したように数回点滅することがあります(ならない場合もあり)。
そのときにスピーカからノイズがでることがありますのでご注意ください。
>> 了解です 宇多@茨城 2010/06/16,11:47 No.990
ネオン管等は放電開始電圧が放電電圧より高いので、一旦放電を始めて電圧降下で消えて上がって・・・シーソーゲームするみたいですね。 BJT/FET または球でも初段のウォームアップタイムが短ければ・・・または帰還管のそれが長ければ・・・まず起きないでしょう。


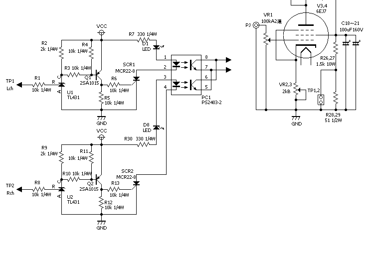
画像タイトル:img20100612100224.png -(22 KB)

モードSW追加 野田@愛媛 2010/06/12,10:02 No.976 返信 (t)
フォトカプラを一個にしてモードSWをつけてみました。
回路図のフォトカプラが2回路用なのは、私の部品在庫に1回路用のがなく、2回路用しかないからです。またLEDの種類を書いていませんが、
VFの高いものは抵抗値を見直す必要があると思います。


画像タイトル:img20100611220016.png -(24 KB)

検出回路LR分離 野田@愛媛 2010/06/11,22:00 No.974 返信 (t)
宇多さん、はじめまして。いつもHPを参考にさせていただいています。
たとえは悪いかもしれませんが、雑誌の付録はがきを送ったら、筆者の先生からお返事をいただいたような気分で光栄です。
併せてご指摘ありがとうございます。検出、表示部分はLR別々の方が便利ですね。早速回路の変更案を考えてみました。まだ実験してませんが、これでOKかなと思います。それとリセットですが、不要とは思っていましたが、安全のためには外したほうがいいですよね。私は闇雲になにかあるととりあえずリセットするゲーム世代よりは年をとっていますが、調整にはあれば便利かなと思っていました。あの回路図にはスイッチの記号を書いていますが、実装は基板の上に端子を出して、ショートピンをさせるようにしているだけです。
>> グーですね。 宇多@茨城 2010/06/12,01:58 No.975
(1) モード定義と構成
 超三結 V1 回路では、一旦動作点を設定できればまずは再調整は不要なので、単に調整方法の手順を示すに留まり、調整モード/運転モードとしては特段に定義してこなかったのですが、どうも必要ですね。
 動作点調整中には事故発生と同じ状態を起こし得ることではあるし、さらに障害発生時には終段管を保護したいので、上記二種類の「状態モード」の定義が、設計製作にも、運転操作にも、理解の助けになるでしょう。
 ただしこのモードの概念は「リレー方式」または野田様の「SCR 方式」に適用可能であり、ツェナー Di + LED 方式では表現に工夫が必要と思われます。
 とりあえず「リレー/SCR 方式」による超三結 V1 アンブの二種のモードを、二回路二接点スイッチにて実現する際の必要条件をまとめました。 

● 調整モード
 一番 SW は、異常検出信号経路を off にして保護機能を適用せずに異常状態を許容する。
 二番 SW は、異常検出状態のリセット機能を on にして有効とする。

● 運転モード
 一番 SW は、異常検出信号経路を on にして保護動作を有効とする。
 二番 SW は、異常検出状態のリセット機能を off にして無効とする。

(2) ご教示ください。
 NO. 974 の回路図ですが、それぞれの SCR の下に逆流防止兼 or 回路の diode を挿入して合流し、その下はフォトカップラを共用して一個にできないでしょうか?。 


画像タイトル:img20100608211608.png -(24 KB)

無題 野田@愛媛 2010/06/08,21:16 No.962 返信 (t)
 最近入会させていただいた野田と申します。諸先輩方に失礼のないように、控えめに参加させていただこうと思います。去年の春にエレキットの真空管アンプを作って、真空管アンプの魅力にはまってしまいました。真空管を使って工作するのはそのときがはじめてで、まだ1年ちょっとの製作経験ですが、すこしでもスキルアップできたらなと思い入会させていただきました。過去ログ等すべてには目を当していませんので、同じような話題をだしてしまうかもしれませんが、ご容赦いただけたら幸いです。
 ご挨拶のついでに最近製作したアンプの回路をアップします。ご批判、ご意見いただければ非常にうれしいです。なお完全なオリジナルではなく、あちこちからの寄せ集めのような回路です。超3結の先達の上條さんや宇多さんのHPを始め、参考にさせていただいた出典をすべて記載すべきだとは思いますが、申し訳ありませんが、省略させていただきます。では、みなさんよろしくお願いします。
>> 保護回路 内田@群馬 2010/06/10,21:00 No.964
野田さん、はめまして、会員になって5年になりますが
いまだ超3アンプを作った事が無い内田@群馬です。

超3アンプ回路は解かりませんがSWレギュレータでのヒーター点灯や
保護回路機能付き電源回路等私の好みの回路ですね、以前6V6GTの
差動直結回路で電源ON時に出力管を過電流で壊した事があるので、
その時は保護回路の必要性を痛感しました、今度また直結回路でアンプ
を作る時は取り入れたいです。


>> re:保護回路 野田@愛媛 2010/06/10,22:51 No.965
内田さん、はじめまして、リプライありがとうございます。
そうですね。この回路でオリジナルかなと思うのは気に入っていただいた(!?)保護回路ですね。終段を保護するには上條さんや宇田さんのHPでカソード電圧を監視してB電源をリレーで切ったらいいとわかったのですが、リレーのコイルの内部抵抗などの関係で一般化しにくいと思ったので、コンパレータで電圧を監視してMOS-FETでスイッチングすればいいかなと思いつきました。コンパレータやMOS-FET、サイリスタはすべて秋月の通販で購入できるもので、全部で\300ぐらいでできました。2SK3234をFQPF3N90に変えると\200以下でできそうです。他の回路でも抵抗の値を計算して変更するだけで使えると思いますので、私の自作回路の標準にしようかなと思っています。ただ問題なく動作していますが、文系人間の素人設計なので、これで本当によいのかはわかりません。誰か検証していただけたらいいなと思います。
>> ご検討を・・・ 宇多@茨城 2010/06/11,02:51 No.970
(1) 独立二系統を
 過電圧検知〜表示回路は L/R 独立二系統の設置が吉でしょう。 どっちのアンプで発生したかを区別でき、なにかと便利です。
 
(2) リセット可能は問題かも 
 動作点調整では過電圧を検知して戻すのでリセットしたいですね。 ただし連続運転のモードでは、リセットできない回路の方が安全です。
 事故原因追求なしのリセットは、さらに大事故を誘発しかねないです。 私のリレー制御方式が「自己ホールド」の理由はそこにもあります。
 調整モード/運転モードの切り替えなし、リセットなしでよいかも。・・・結局、私の自家用アンプはツェナー Di+LED の簡易方式です。
>> ヒータのSWレギュレータ点灯 野田@愛媛 2010/06/11,21:44 No.973
ヒータのSWレギュレータ点灯は別にそれを試そうとねらったわけでなく、ヤフオクで落札できたあの回路にあるトランスが、ヒータ巻線が6.3Vだけだったので、手元にあった8B8を使うにはどうしようかなと考えて、倍電圧整流して三端子レギュレータで電圧調整すればいいけど、ロスが多いし、トランスも倍電圧整流したら余裕がないと思ったので、効率のよいSWレギュレータにしてみました。ノイズが心配でしたが、私の駄耳では特に問題は感じられませんので、よしとしています。そのついでに、抵抗1本追加するだけで電圧を切り替えできるので、11BM8も対応できるようにしてみました。
>> 倍電圧整流 野田@愛媛 2010/06/13,10:54 No.987
トランスについて詳しくないので、これで本当に安全かどうか心配なんですが、
定格AC6.3V3Aのトランスで倍電圧整流したらどれくらいのDCを取れるものなんでしょうか?この回路では11BM8のとき、SWレギュレータの出力電圧を10.7Vに設定してあり、6EJ7の分と併せて (450mA*2+300mA*2)*10.7V=16.05W(LEDなどは無視),SWレギュレータと整流回路の効率が85%として入力約18.9W、力率を無視したら(していいものかわかりませんが)、18.9W÷6.3V=3Aになり、ちょうどOK
と考えています。間違い等あればご指摘いただければ幸いです。
>> トランス・・・ 宇多@茨城 2010/06/16,12:01 No.991
 SW レギュの特性、倍圧の Di/C容量、トランスの R、同放熱対策等いくつかの不確定要素がありウーン。
 トランスの安全性を点検するだけなら、2.1Ωを負荷にして同じ放熱条件にて発熱〜温度を比較する・・・・かつてダミー電球とスライダックで加減する電球の明るさを比較して送信出力を測定したプリミティブな方法もありますね。
 トランス製造元が指定する所定の放熱方法を参照しましょう。
>> re:トランス・・・ 野田@愛媛 2010/06/16,19:07 No.993
宇多さん、アドバイスありがとうございます。
2.1Ωのダミーで比較の件は、ちょっとすぐにできないです。
18.9Wも食わせることができる抵抗と、ヒータ用の代わりのトランスも手元にないので。とりあえず、クランプメータで電流を測ってみます。
それといままで伏型のトランスでシャーシの外側に実装する場合、
特に放熱を考慮したことがなかったのですが、だめなんでしょうか?
定格内での使用だったら自然対流による放熱で十分ですよね?

>> 電流測定結果 野田@愛媛 2010/08/09,21:17 No.995
報告が遅くなりましたが、8B8使用時のヒータ巻線のクランプメータでの
電流測定結果は2.7Aでした。定格が3Aですので、OKだと思います。


画像タイトル:変更回路 -(10 KB)

鼻毛をひっぱりながらさん Murakami@埼玉 2010/04/26,20:24 No.959 返信 (t)
ご提案の回路を試しました。
まだコンデンサのエージングがすんでいないのですが聞いた感じでは
ベースの低音が若干弱くなった??が全体としては低域が下に広がって伸びている感じがしました。以上ご報告まで。
>> LM317の耐圧 府中402 2010/04/29,12:28 No.960
ダイオード整流のB電源だと、投入時にLM317には瞬間的にB電圧がかかります(180uが空っぽなので)。なので、初段FETと同様の保護素子を追加すべきかと思われます。
>> LM317の耐圧 Murakami@埼玉 2010/04/30,21:01 No.961
ご指摘有難うございます。色々シュミレーションしたところ普通の抵抗を使った平滑回路では完全にアウトでした。今回はリップルフィルターがB電源を2ー3秒かけて上昇させるのでセーフだったようです。でも急な電源再投入等の問題も有るので今後ツエナーダイオードを入れようと思います。


あっちっち! Murakami@埼玉 2010/04/23,20:17 No.957 返信 (t)
なのはカソード電流流しすぎだと思います。オリジナルの回路は車で言うと「カリカリのフルチューン」ですが私のは「お気楽な街乗り仕様」です。220V*1.41*(42mA*2+他4mA)=27.3W(合ってるかな??)初段をいじっているのはこの辺に合わせるためでもあります。SpiceデータはAyumi's Labの「東栄変成器のトランスの特性」のデータを使わせていただきました。
>> すいません Murakami@埼玉 2010/04/23,22:06 No.958
書き込み場所間違えてしまいました。


画像タイトル:2万円アンプ改外観 -(63 KB)

2万円アンプ改 Murakami@埼玉 2010/04/20,17:04 No.951 返信 (t)
外観です。


( ★不用品を一番高く→買取価格.com )         ( ★人気クラウド&口コミ活用でサクサク検討→マンション検討.com )




   ページ指定:[ 1 . 2 . 3 . 4 . 5 . 6 . 7 . 8 . 9 . 10 . 11 . 12 . 13 ]

FREE imgboard 2015β08 Tumblr!!